Instance Verification Kit (IVK)
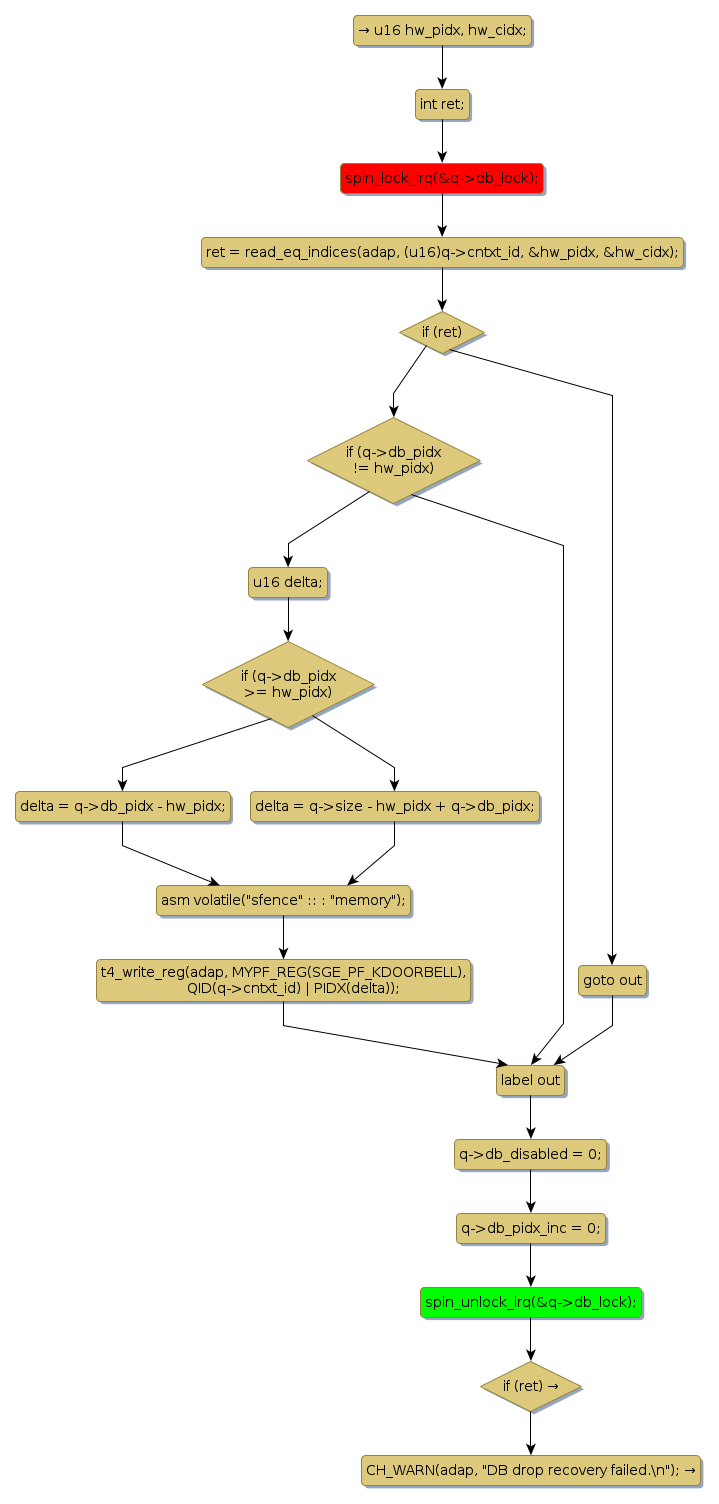
spin lock @ [105964+27+/linux-3.19-rc1/drivers/net/ethernet/chelsio/cxgb4/cxgb4_main.c]
Instance Signature: db_lock
|
The Matching Pair Graph:
|
|
Function Name
|
Control Flow Graph (CFG)
|
Events Flow Graph (EFG)
|
Source Correspondence
|
|
sync_txq_pidx
|
|
|
[105872+13+/linux-3.19-rc1/drivers/net/ethernet/chelsio/cxgb4/cxgb4_main.c]
|